НиД (10) - Лекция №4 - Расчёт невосстанавливаемых систем
Показатели надёжности невосстанавливаемых систем
Ненагруженный резерв

Все элементы идентичны ($$\lambda_1 = \lambda_2 = ... = \lambda_n$$). Между ними можно переключаться.
Если не указывается дополнительно, то считается, что переключатель между элементами абсолютно надёжен.
$$P_{рез} = \sum_{i=0}^n\frac{(\lambda\cdot t)^i}{i!}\cdot e^{=\lambda\cdot t}$$
Пример расчёта ненагруженного резерва
Система состоит их двух элементов, $$\lambda = 0.01$$.
Вычислить вероятность безотказной работы за $$t = 10$$ часов.
$$P_{рез} = (1 + \lambda\cdot t)\cdot e^{-10\cdot 0.01}$$
Методы расчёта надёжности невосстанавливаемых систем
Топологически сложные схемы
Метод путей и сечений
Он же метод минимальных путей и минимальных сечений. Приближённый.
Можно использовать как для восстанавливаемых систем, так и для невосстанавливаемых систем.
- $$x_i = 1$$, если элемент работоспособен.
- $$x_i = 0$$, если элемент неработоспособен.
Структурная функция работоспособности системы $$\varphi (X)$$, $$X = (x_1, x_2, ..., x_n)$$
- $$P_1 = 0.9$$
- $$P_2 = 0.9$$
- $$P_3 = 0.8$$
- $$P_4 = P_5 = 0.7$$
Минимальный путь - множество работоспособных элементов системы, которых достаточно для работоспособности всей системы. Причём, никакое собственное подмножество этим свойством не обладает.
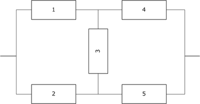
Пусть дана схема:
Минимальные пути на ней:
- 1 - 4;
- 2 - 5;
- 1 - 3 - 5;
- 2 - 3 - 4.
Все минимальные пути представляют собой ненагруженный резерв.
Если посчитать вероятность для путей, то получится завышенная характеристика, $$P_{рез}\leqslant P_{путей}$$
Минимальное сечение - множество элементов, отказ которых приводит к отказу всей системы. Причём, никакое собственное подмножество этим свойством не обладает.
Минимальные сечения для всё той же схемы:
- 1 - 2;
- 4 - 5;
- 1 - 3 - 5;
- 2 - 3 - 4.
Все минимальные сечения представляют собой такое:
Система оказывает, если отказывает хотя бы одно сечение.
Расчёты такого метода получатся следующими: $$P_{сеч}\leqslant P_{рез}\leqslant P_{путей}$$
Пример для путей и сечений
Минимальные пути:
- $$f_1 = x_1x_4 = 0.9\cdot 0.7 = 0.63$$
- $$f_2 = x_2x_5 = 0.9\cdot 0.7 = 0.63$$
- $$f_3 = x_1x_3x_5 = 0.9\cdot 0.8\cdot 0.7 = 0.504$$
- $$f_4 = x_2x_3x_4 = 0.9\cdot 0.8\cdot 0.7 = 0.504$$
Минимальные сечения:
- $$\nu_1 = 1 - (1 - x_1)\cdot (1 - x_2) = 0.99$$
- $$\nu_2 = 1 - (1 - x_4)\cdot (1 - x_5) = 0.91$$
- $$\nu_3 = 1 - (1 - x_1)\cdot (1 - x_3)\cdot (1 - x_5) = 0.994$$
- $$\nu_4 = 1 - (1 - x_2)\cdot (1 - x_3)\cdot (1 - x_4) = 0.994$$
Тогда: $$0.889\leqslant P_{рез}\leqslant 0.966$$
Функции, которые мы использовали, являются повторными, потому возможны погрешности.
Метод логико-вероятностный
Суть метода - записать структурную функцию надёжности, например, методом путей и сечений, и затем эту функцию преобразовать (каким-то методом) в безповторную. После этого можно переходить к надёжностным выражениям и вычислять надёжность системы.
Можно использовать как для восстанавливаемых систем, так и для невосстанавливаемых систем.
Метод хорош тем, что всегда можно найти структурную функцию. Его можно использовать для любой системы. Ограничения для восстанавливаемых систем - восстановление не ограничено, отсутствуют очереди на ожидание восстановления. Реальные системы почти никогда не обладают таким свойством.
В этом методе обязательно надо помнить, что элемент может быть либо работоспособным, либо неработоспособным - никаких промежуточных состояний.
$$\varphi (x_1, x_2, ..., x_n) = x_1\cdot\varphi_1\cdot (1, x_2, ..., x_n)\bigvee \overline{x_1}\cdot\varphi_1\cdot (0, x_2, ..., x_n)$$
Если использовать эту формулу до бесповторности, то можно переходить к определению показателей надёжности.
Две функции алгебры логики называются ортогональными, если их конъюнкция равна нулю.
Пусть $$X = (x_1 ... x_n)$$, $$\varphi(X) = \varphi_1(X)\cdot\varphi_2(X)$$ и эта форма является безповторной, тогда вероятность $$R(\varphi) = R(\varphi_1)\cdot R(\varphi_2)$$
Если $$\varphi(X) = \varphi_1(X)\bigvee\varphi_2(X)$$, а $$\varphi_1$$ и $$\varphi_2$$ - ортогональные, то $$R(\varphi) = R(\varphi_1) + R(\varphi_2)$$
Следствие:
- если $$\varphi(X) = x_1\cdot\varphi_1(X)\bigvee\overline{x_1}\cdot\varphi_2(X)$$, то $$R(\varphi) = R(x_1)\cdot R(\varphi_1) + R(x_1)\cdot (1 - R(x_1)\cdot R(\varphi_2))$$
Пример для логико-вероятностного
$$\varphi(X) = x_1x_4\bigvee x_1x_3x_5\bigvee x_2x_5\bigvee x_2x_3x_4$$
$$\varphi(X) = x_1\cdot(x_4\bigvee x_3x_5\bigvee x_2x_5\bigvee x_2x_3x_4)\bigvee\overline{x_1}\cdot(x_2x_5\bigvee x_2x_3x_4)$$
$$\varphi(X) = x_1\cdot\varphi_1(X)\bigvee\overline{x_1}\cdot\varphi_2(X)$$
- $$\varphi(x_1) = x_4\bigvee\overline{x_4}\cdot x_5\cdot (x_3\bigvee x_2)$$
- $$\varphi(x_2) = x_2\cdot (x_5\bigvee x_3x_4)$$
$$R(\varphi) = R(x_1)\cdot R(\varphi_1) + (1 - R(x_1)\cdot R(\varphi_2))$$
- $$R(\varphi_1) = R(x_4)\cdot R(\varphi_1) - (1 - R(x_2)\cdot R(\varphi_2))=$$
- $$= R(x_4) + (1 - R(x_4)\cdot R(x_5)\cdot R(x_3) + R(x_2) - R\cdot R(x_3)\cdot R(x_2))$$
- $$R(\varphi_2) = R(x_2)\cdot (R(x_5) + R(x_3)\cdot R(x_4) - R(x_5)\cdot R(x_3)\cdot R(x_4)$$
Подставим значения:
- $$R(\varphi_1) = 0.7 + 0.3\cdot 0.7\cdot (0.8 + 0.9 - 0.8\cdot 0.9) = 0.906$$
- $$R(\varphi_2) = 0.9\cdot (0.7 + 0.8\cdot 0.7 - 0.7\cdot 0.8\cdot 0.7) = 0.783$$
- $$R(\varphi) = 0.9\cdot 0.906 + 0.1\cdot 0.783 = 0.894$$
Результат:
- $$0.889\leqslant 0.894\leqslant 0.966$$